Various documents that may be useful or interesting, in no particular order. Most are PDF files which can be read with popular web browsers or alternatively a dedicated application. They will attempt to open in a new browser tab or can be easily downloaded (right-click "Save Link As" for many browsers).
Also see below for web links to external information.
Guidance letter for landowners from the Llandovery Pylon Community Action Group, related to approaches by Bruton Knowles (English).
Guidance letter for landowners as above (Welsh/Cymraeg).
Statement issued by Jason Thomas of ATP, the Carmarthenshire company that provides a cable ploughing service. This gives a detailed explaination of the capabities and scope of the cable ploughing method.
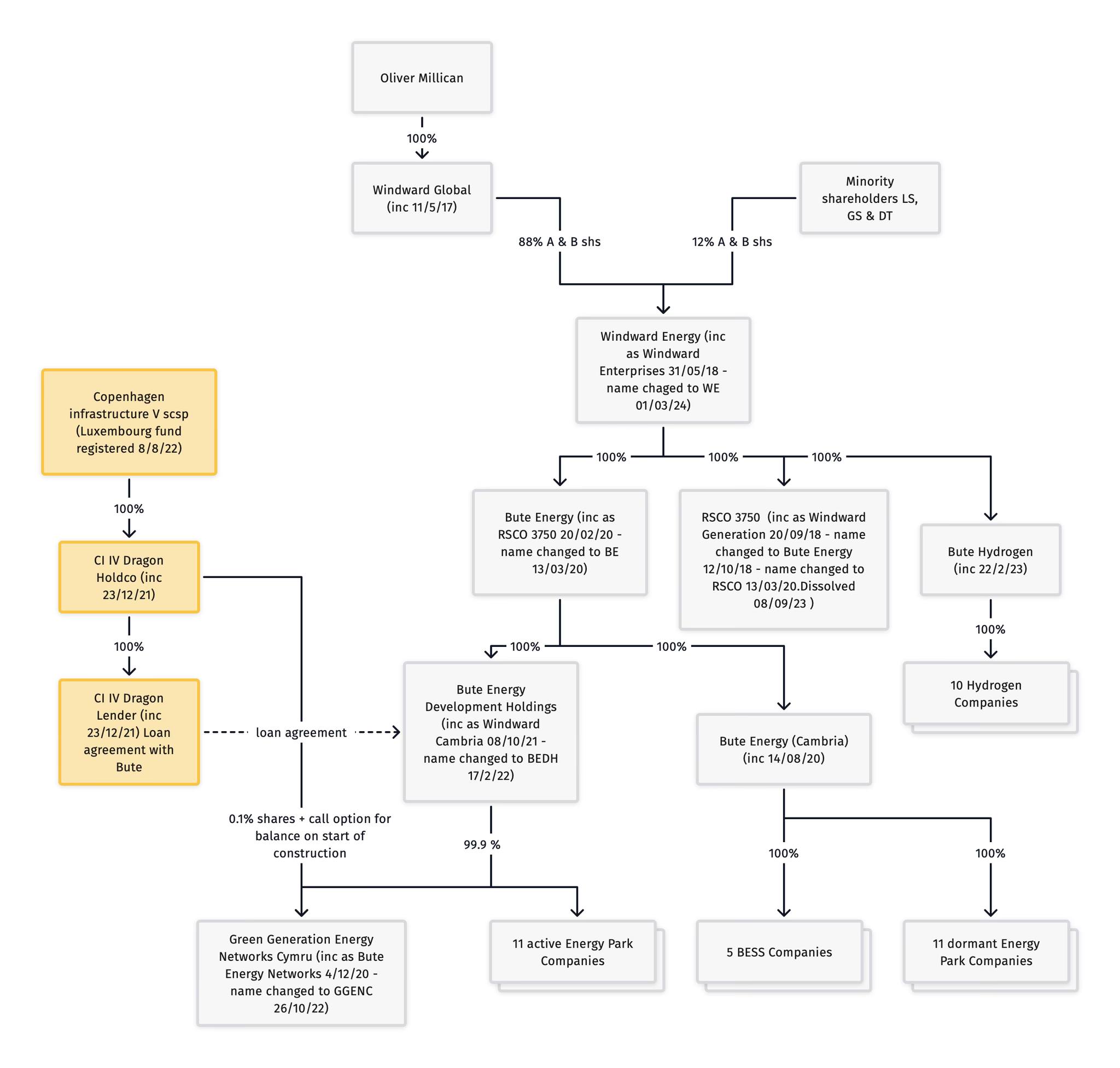
Some backround information about the history and relationships of the Bute Energy group of companies.
Bute Energy companies family tree diagram (jpeg image).
Detailed map from the CPRW (Campaign for the Protection of Rural Wales) giving a lot of information about developments throughout Wales. This is a large file and may be best viewed in a dedicated PDF application.
Welsh Government Infrastructure Bill Stage 1 Report with highlighted comments from the Llanarthne group (Nov 2023).
Policy briefing document about "Challenges and opportunities of decarbonising Wales’ energy system" issued by the Wales Centre for Public Policy.
Web links to external sites providing relevant information. The link page will open in a new browser tab. We cannot take responsibility for external websites, but all are working at the time of writing. Please tell us if any link becomes non-functional.
Welsh Government PEDW planning casework search page for DNS applications. Enter the DNS reference or official title to find all the information relating to an application (example CAS-02379-G1Z1J0 for the Towy-Usk project).
Welsh Government PEDW planning casework - list of ALL applications.
Best practice guide for overhead electricity line installation from the National Grid. Basic principles would apply to any construction of pylon lines.
Welsh Government map of pre-assessed areas for wind energy (DataMapWales). Click on the green "map viewer" button for a larger map.